太阳网集团tcy8722(macau)股份有限公司-Official Website
湖南师范大学首页
院长书记信箱
首页
学院概况
+
学院简介
历史沿革
现任领导
机构设置
师资队伍
科学研究
+
学科建设
学术研究
科研机构
人才培养
+
本科生培养
研究生培养
继续教育
艺术实践
+
实践动态
团队介绍
国际交流
学生工作
+
本科生管理
研究生管理
团学活动
招生就业
+
本科生招生
研究生招生
就业信息
党群工作
+
党务工作
人事工作
工会工作
关工委
党史学习教育
校友之窗
+
校友动态
校友之星
首页
学院概况
+
学院简介
历史沿革
现任领导
机构设置
师资队伍
科学研究
+
学科建设
学术研究
科研机构
人才培养
+
本科生培养
研究生培养
继续教育
艺术实践
+
实践动态
团队介绍
国际交流
学生工作
+
本科生管理
研究生管理
团学活动
招生就业
+
本科生招生
研究生招生
就业信息
党群工作
+
党务工作
人事工作
工会工作
关工委
党史学习教育
校友之窗
+
校友动态
校友之星
科学研究
学科建设
省级重点学科
学科介绍
师资队伍
学术研究
学术交流
学术成果
科研机构
南方少数民族音乐研究中心
中国传统音乐文化传承与教育研究中心
音乐与舞蹈创新创业教育中心
当前位置:
首页
>>
科学研究
>>
学术研究
>>
学术成果
>> 正文
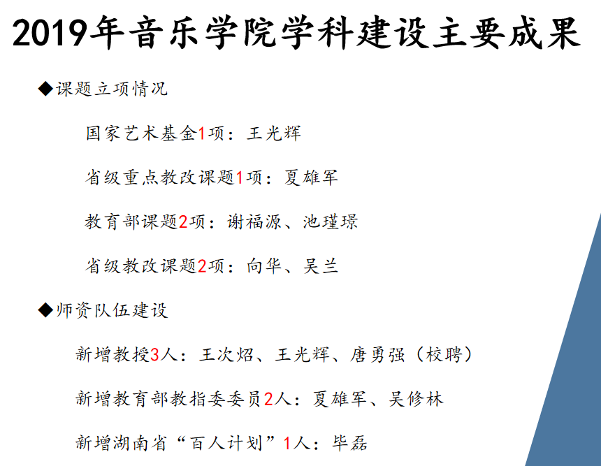
太阳网集团tcy8722学科建设主要成果
来源:
发布日期:2020年07月14日 15:01
阅读次数:
上一条:
2016-2021年度教师荣获重要奖项
下一条:
我院音乐学专业获评湖南师范大学2019年一流本科专业建设点
【关闭】
打印
收藏
地址:长沙市岳麓区麓山南路638号
邮箱:yyxy@hunnu.edu.cn
电话:0731-88631212
邮编:410081
Copyright 2024 太阳网集团tcy8722 |
后台管理